Instance Verification Kit (IVK)
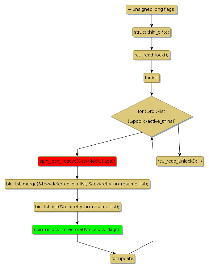
spin lock @ [61024+36+/linux-3.19-rc1/drivers/md/dm-thin.c]
Instance Signature: lock
|
The Matching Pair Graph:
|
|
Function Name
|
Control Flow Graph (CFG)
|
Events Flow Graph (EFG)
|
Source Correspondence
|
|
requeue_bios
|
|
|
[60869+12+/linux-3.19-rc1/drivers/md/dm-thin.c]
|